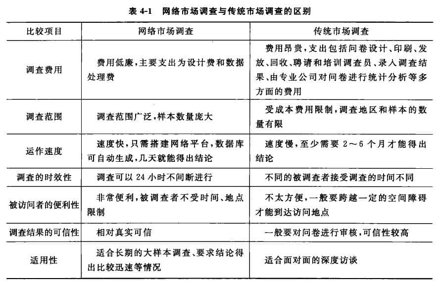
传统意义上的市场调研方法主要可以分为两大类:文案调研和实地调研。其中,实地调查法一般被认为是市场调研的首选方法,但实地调查规模大、过程复杂、技术要求高,需要大量的人力、物力、财力和时间,一般小规模的企业承担不起如此大规模的调查活动。然而,这种节省成本的文案调查方式显然不能适应信息时代的发展要求。网络市场调研改变了传统市场调研方法的操作程序,克服了传统市场调研方法的一些弊端,提高了市场调研的效率,全面促进了市场调研活动的发展,对市场调研产生了革命性的影响。传统的市场调查。在线市场调研与传统市场调研的区别如表4-1所示。
我们专注高端建站,小程序开发、软件系统定制开发、BUG修复、物联网开发、各类API接口对接开发等。十余年开发经验,每一个项目承诺做到满意为止,多一次对比,一定让您多一份收获!








































更新时间:2026-03-20 08:44:28
网站建设
633